足球新闻
浙江骄傲!邹治冬连任五人制国际级裁判 浙江足协发贺电
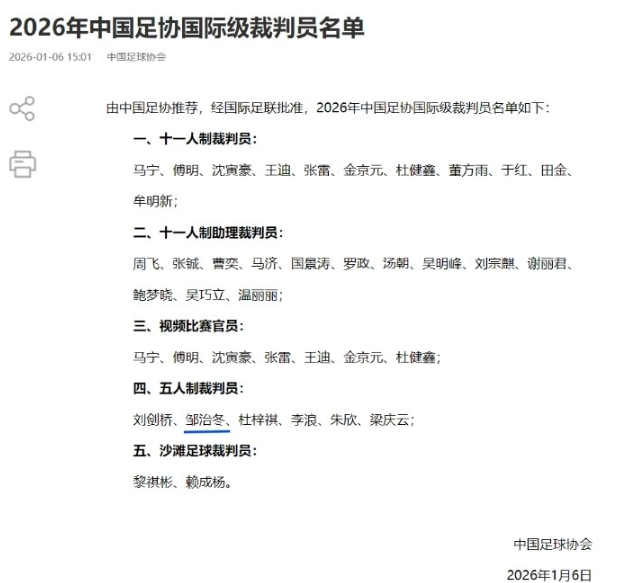
1月7日讯 在浙江省裁判员邹治冬成功入选2026年五人制足球国际级裁判员序列后,浙江足协正式发文,对这位本土优秀裁判进行了详细介绍并送上热烈祝贺。昨日,中国足协公布的最新国际级裁判员名单中,邹治冬的名字赫然在列,这是他自2018年成为浙江历史上首位五人制国际级裁判后,专业资质与国际执裁水平获得的持续认可,也彰显了浙江足球裁判队伍建设的丰硕成果。
现任浙江建设职业技术学院体育教师的邹治冬,其裁判生涯的起点始于充满热爱的大学时代。从最初对裁判工作的好奇与探索,到逐渐深耕其中,他在长期从事裁判管理与教学工作的过程中,不断夯实专业基础,积累执裁经验。2012年,邹治冬成功晋升为国家级五人制裁判,这一里程碑式的突破,为他后续冲击国际级资质奠定了坚实基础。值得一提的是,在不久前的中华人民共和国第十五届运动会足球项目赛事中,邹治冬凭借精湛的专业水准和严谨的执裁风范圆满完成任务,还收到了中国足球协会发来的感谢信,这份官方肯定也成为他专业能力的有力佐证。
相较于十一人制足球,五人制足球比赛节奏更快、攻防转换更频繁,对裁判员的执法强度和综合能力提出了更高要求。不仅需要裁判员具备极致的体能储备以跟上比赛节奏,还要有精准的判罚眼光和快速的决策能力。邹治冬之所以能在这一领域持续精进,离不开他日复一日的严苛打磨——为了通过国际级裁判的体能测试,他长期坚持高强度训练,无论是考验爆发力的变向跑,还是检验耐力的折返跑,都以远超标准的要求严格自律;同时,他深知专业英语能力是走向国际赛场的必备素养,便长期随身携带英文原版规则书,利用碎片时间钻研专业术语,确保能精准理解和执行国际足联的规则要求。

回顾邹治冬的进阶之路,2017年是极具标志性的一年。这一年,他凭借出色的体能表现和扎实的英语功底,顺利通过国际足联的严格考核,成功斩获国际级裁判资格,成为浙江省首位五人制国际级裁判,填补了省内该领域的空白。此次再度入选2026年国际级裁判员名单,并非偶然,而是他多年来持续深耕、不断提升的必然结果,更是国际足联对其执裁能力的长期认可。作为国际足联认证的最高级别裁判身份,国际级裁判员资质不仅是个人荣誉的象征,更意味着获得了执法国际顶级五人制足球赛事的资格。
邹治冬曾坦言,备战国际测试的过程充满挑战,高强度的训练和枯燥的规则钻研是常态,但对足球裁判事业的热爱始终是他坚持下去的动力。这种热爱与坚守,也让他在执裁生涯中始终保持严谨细致的态度,无论是国内的五超联赛还是全国性赛事,他都以公平公正的判罚、清晰果断的手势,保障比赛的顺利进行。而五人制足球特有的读秒执法、独特的手势规范等专业要求,也被他掌握得炉火纯青,展现出极强的专业适配性。
浙江足协在贺文中明确表示,邹治冬的成功入选,不仅是他个人的荣耀,更是浙江足球裁判界的骄傲,为全省足球裁判工作者树立了优秀榜样。国际级裁判员资质作为国际足联(FIFA)认证的最高级别裁判身份,承载着推动足球运动公平发展的重要使命。如今,邹治冬将继续带着这份认可与责任,在国际赛场上展现中国裁判的专业风采,也让浙江足球的声音通过执裁工作传递到更广阔的舞台。
此次邹治冬连任五人制国际级裁判,不仅是对其个人专业能力的再次肯定,也为浙江足球裁判队伍的建设注入了强劲动力。期待在未来的国际五人制足球赛场上,邹治冬能继续以精准的判罚、严谨的作风,展现浙江裁判的专业素养,为推动国内外五人制足球运动的交流与发展贡献力量。
上一篇:申花补强锋线!K联赛高中锋莫塔接近加盟 助力争冠
下一篇:胡安霍:霍安·加西亚成长喜人 具备世界杯名单竞争资格